网站首页 新闻中心 政务公开 政务服务 文旅要闻 党建动态 专题专栏
当前位置: 首页>新闻中心>通知公告

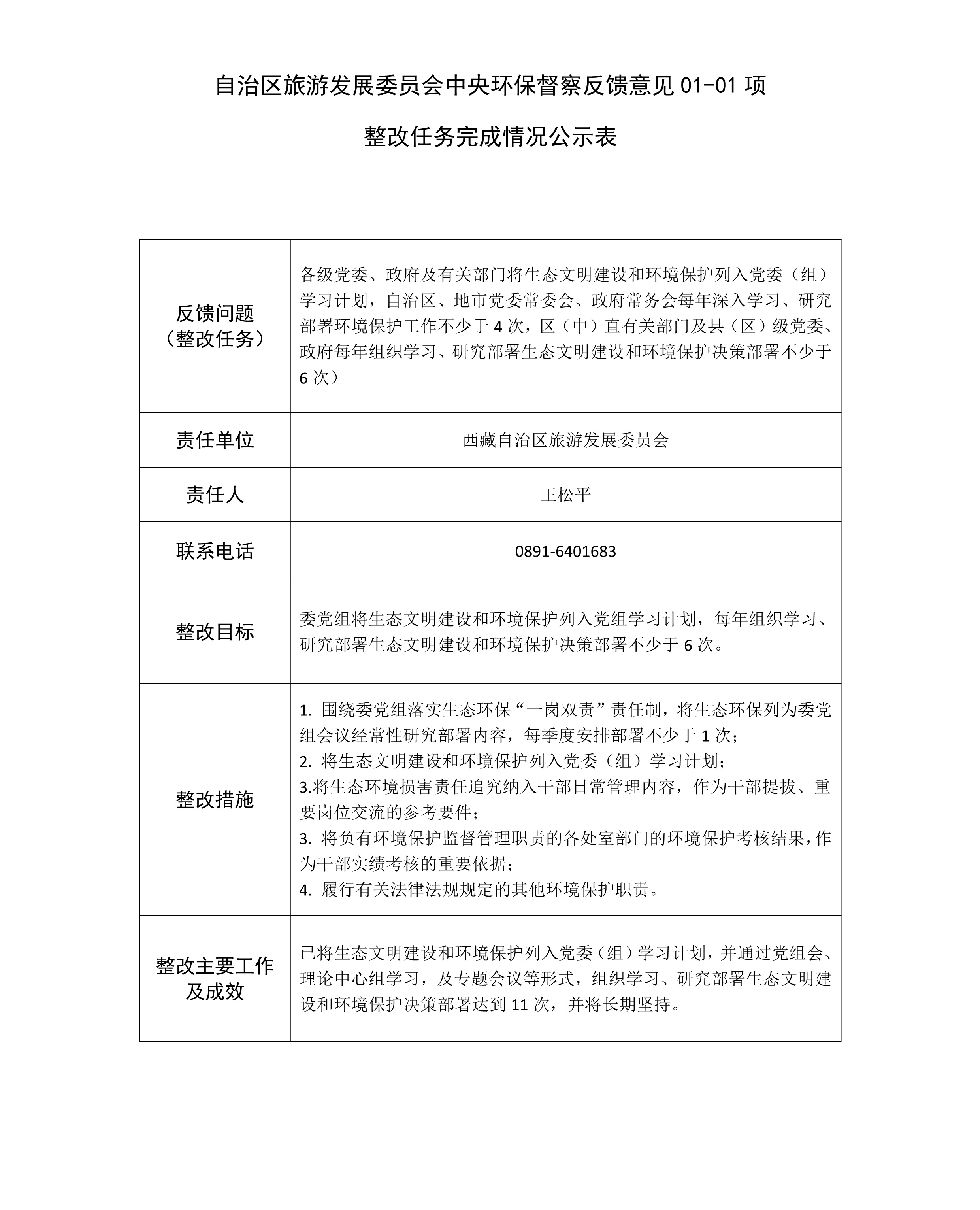
自治区旅游发展委员会中央环保督察反馈意见01-01项 整改任务完成情况公示表

来源: 自治区旅发委 作者: 发布时间: 2018-07-04



按照西藏自治区环保厅《关于印发<西藏自治区环境保护督察整改问题销号工作规范>的通知》(藏整改办发【2018】19号)以及《西藏自治区贯彻落实中央第六环境保护督察组督察反馈意见整改方案》的相关要求,经过委督察办对我处涉及(第01—01项)整改任务进行核查之后,现将自治区旅发委中央环境保护督察反馈意见(第01—01项)整改任务完成情况在自治区旅游官方网站进行公示。

公示期限为:7月4日—7月8日。


公示期间接受社会监督,在此期间内若对公示表内容有异议,可通过电子邮箱(邮箱xzcyc2016@163.com)或电话(0891-6401683)提出意见。


附件:自治区旅游发展委员会中央环保督察反馈意见01-01项 整改任务完成情况公示表




西藏自治区旅游发展委员会

2018年7月4日