网站首页
新闻中心
政务公开
政务服务
文旅要闻
党建动态
专题专栏
当前位置:
首页
>
新闻中心
>
行业动态
西藏这51家企业和个体户因防疫不力被查
来源:
拉萨发布
作者:
发布时间:
2022-03-30
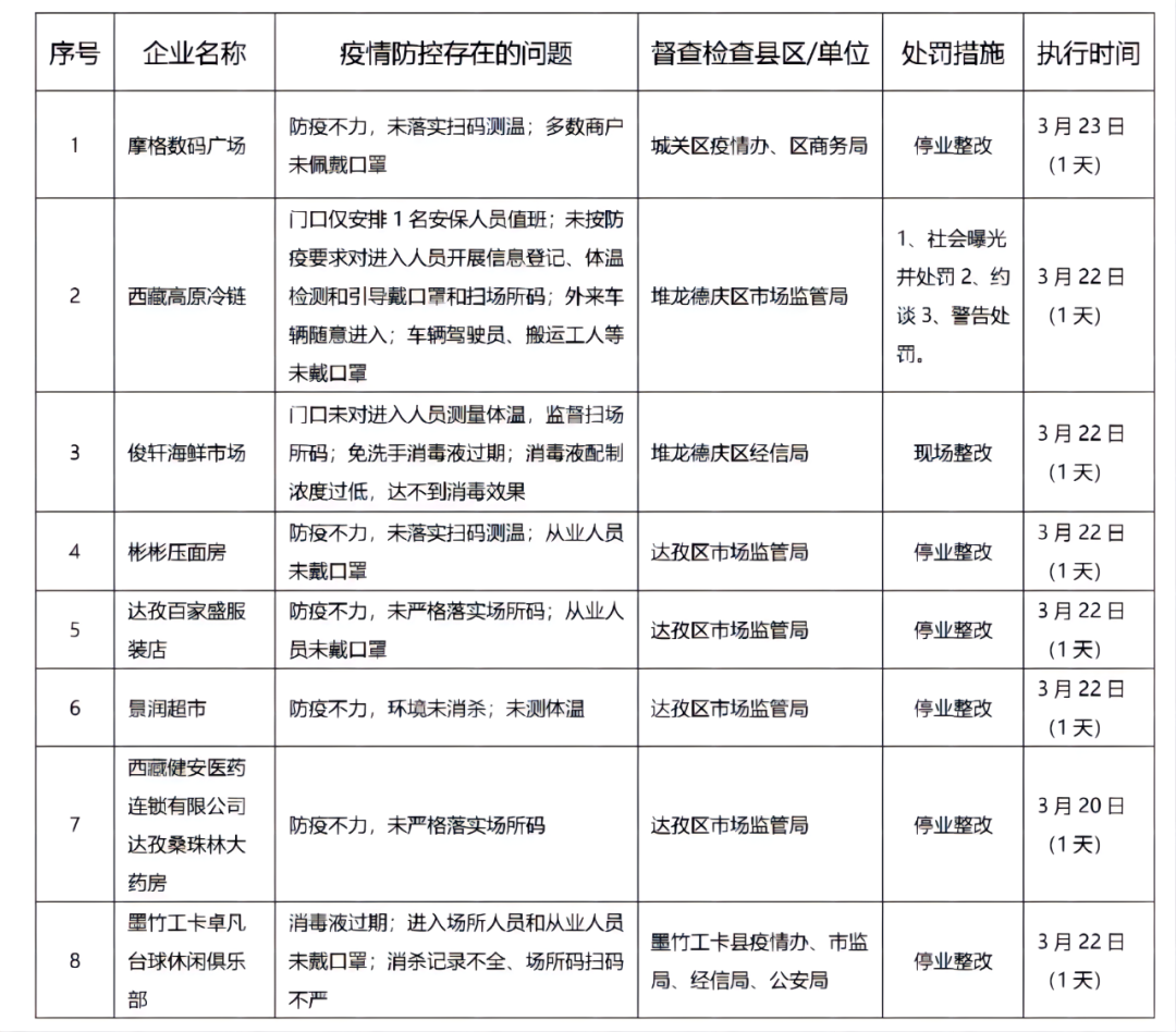
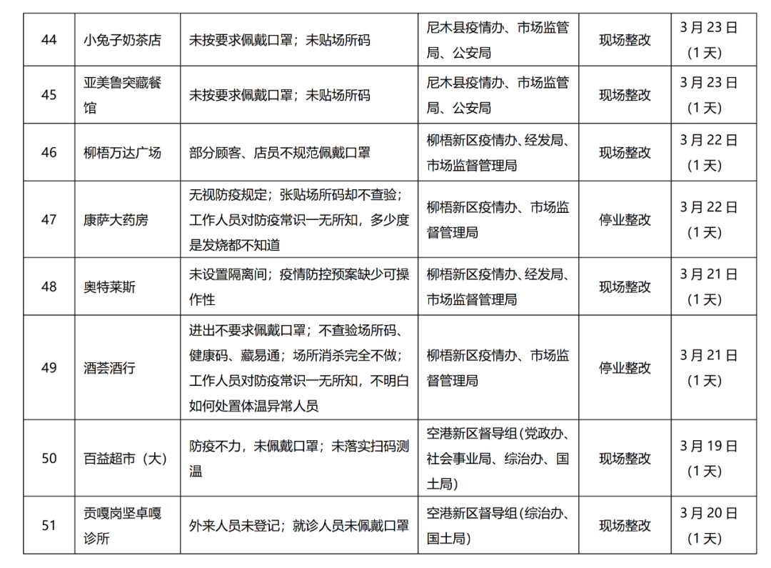
拉萨市通报近期未按要求履行
疫情
防控主体责任的企业
和
个体
户
当前全国疫情多点爆发,疫情防控形势严峻复杂,但一些企业、个体户疫情防控主体责任仍然落实不到位,存在疫情传播风险。我市持续加强疫情防控监督检查和明察暗访工作,现就未按要求履行
疫情
防控主体责任的企业和个体户名单通报如下:
相关新闻
2025年西藏藏西北区域文化旅游推广联盟推介会(成都站)成功...
2025/10/23
从拉萨到巴黎:一场文明交响的时空之旅——西藏文旅亮相法国...
2025/10/23
三色萨迦·山海交响丨萨迦携雪域灵韵点亮2025首届国际旅行服...
2025/10/22
波密县玉普乡第二届冰川旅游推介活动开幕
2025/10/21
“西藏味道”文化旅游体验季娘热艺术团专场开演!
2025/10/20